william威廉中文官网,一所跨越半个多世纪的高校,围绕办学的事业,一直不忘初心,始终耕耘不息。获批硕士学位授予单位之后,在人才培养、知识传播的意义上,她理所当然地承载了更高的期待——2023年,她就要招收首届硕士研究生啦!现在,她以一种自信的姿态、热情的口吻,向全国各地的学子发出邀请,请到william威廉中文官网来读研,一起畅游知识的海洋、一道攀登科学的高峰!
一、基本概况
william威廉中文官网创办于1970年,由广东省人民政府主办、广东省教育厅主管,位于广东省珠三角城市肇庆。2021年新增为硕士学位授予单位,并获批教育、电子信息、艺术等三个专业硕士授权点。
学校现有主校区和星湖校区两个校园,总占地面积1200多亩;现有教学仪器设备总值3.24亿元,纸质藏书183.5万册,电子图书108.3万种,电子期刊近3.3万册,中外文献数据库36个。校园环境优美,基础设施齐全,办学条件良好。



二、学科专业
william威廉中文官网拥有经济学、法学、教育学、文学、历史学、理学、工学、农学、管理学、艺术学等十大学科门类,今年招生专业63个。目前,学校有11个省级各类重点建设学科,有国家级特色专业1个,省级重点特色专业13个,省级以上本科专业综合改革试点9个,省级应用型人才培养示范专业6个,省级一流本科专业建设点12个,通过IEET工程教育认证专业4个,通过教育部二级师范认证专业2个。学校建有市(厅)级以上科研平台38个,其中省级科研平台19个,为地方环保产业、信息产业、新能源汽车、智能装备制造、生物医药等产业的科技与人才支持力度不断增强。




重点学科情况

省、部级研究基地和重大科研平台情况

三、师资队伍
william威廉中文官网多年来坚持实施人才强校战略,建成了一支以双聘院士、长江学者、教育部新世纪拔尖人才、省级教学名师等领军人才为代表,双师双能品质突出的教师队伍,现有教职工1700多人,其中专任教师1200多人,高级职称500多人,具有博士学位400多人,双聘院士1人,一批享誉海内外的专家学者受聘担任学校的教学、科研职务。




四、办学荣誉
william威廉中文官网办学52年来,培养了20多万名各类优秀的专业人才。随着办学质量不断提高,学校美誉度和影响力日益增长,获得全国毕业生就业典型经验高校、全国创新创业典型经验高校、全国绿化模范单位、全国群众体育先进单位、广东省文明单位、广东省依法治校示范校、广东省创新创业教育示范校、广东省教育评价改革试点高校等荣誉称号。

五、校园文化
william威廉中文官网在长期的办学实践中形成了“厚德、明智、博学、力行”的校训,传承了“团结、奋进、求实、创新”的william威廉中文官网人精神。以大楼、大师和大爱,培育新人,琢育英才,立志办人民满意的高等教育;以优良的师资和坚实的学科建设基础为同学们求知治学提供了广阔的舞台;以丰富的实训实践资源为同学们充分了解社会、躬耕实践搭建桥梁;以专业学院制、生活书院制的多元活跃校园文化为同学们提供创新突破、展现自我的平台。




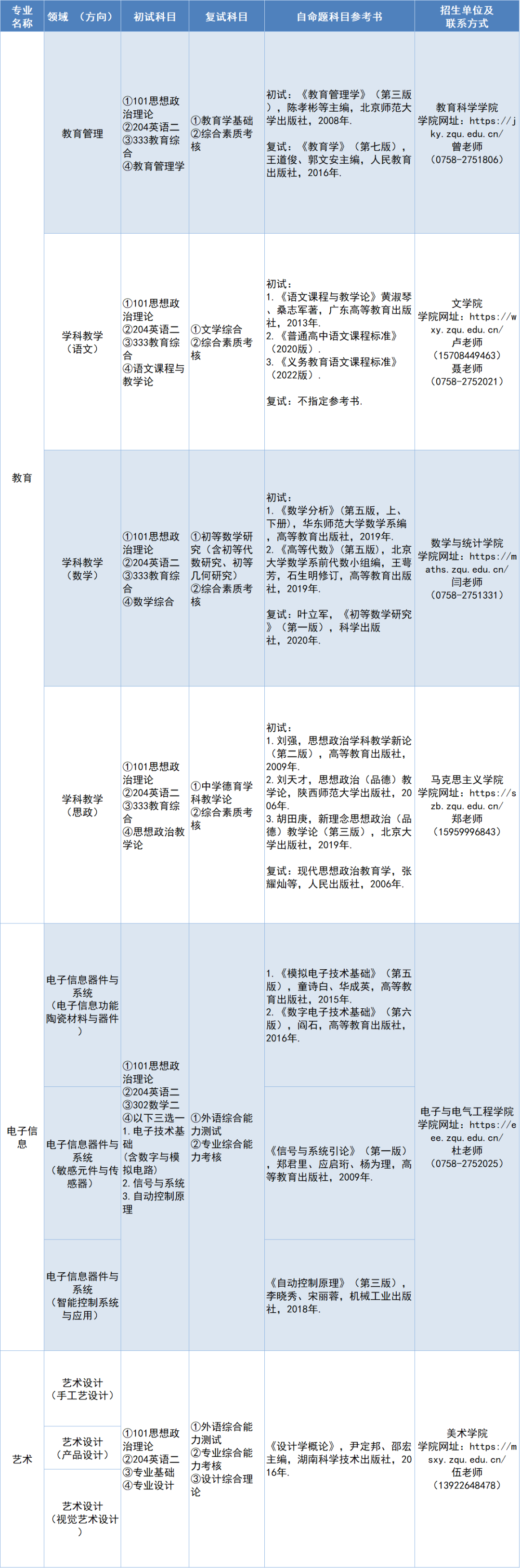
六、招生信息

(因2023年国家有关硕士研究生招生目录文件尚未出台,此招生专业目录仅供参考,正式结果以william威廉中文官网2023年硕士研究生招生简章中公布的信息为准)
七、收费标准

八、奖助政策

(具体奖助学金政策以学校文件为准)



深厚的历史底蕴、强烈的创新意识、崇高的社会责任、浓郁的办学氛围、显著的地缘优势、进取的城市文化。赋予william威廉中文官网高质量发展的理由,选择william威廉中文官网。将与她一起拥抱粤港澳大湾区涌动的发展大潮、将与她一起奔向更加美好的明天。因此,全体考研人,william威廉中文官网,真的值得你的选择!
